种子为胚胎提供营养,能够在胁迫环境下进行休眠使植物更好地适应环境。此外,种子是人类赖以生存的粮食的最主要来源,为人类提供了80%的主粮,是粮食产量和品质形成的基础(中国学科发展战略·未来作物品种设计)。种子萌发是植物生长周期的起点,具有重要的经济和生态意义,依赖于保持干燥种子中关键mRNA的完整性。然而,长期储存小麦种子的mRNA完整性并不十分清楚。

2023年10月,四川农业大学王际睿教授团队在《Seed Biology》上发表了题为“Identification of long-lived and stable mRNAs in the aged seeds of wheat”的研究论文。
本研究评估了20份小麦材料的寿命,中等寿命品种—中国春种子发芽率随着老化程度加深而逐渐降低,在种子经过25天的人工老化后,发芽率降到0%(图1)。

图1不同品种小麦老化后发芽率变化
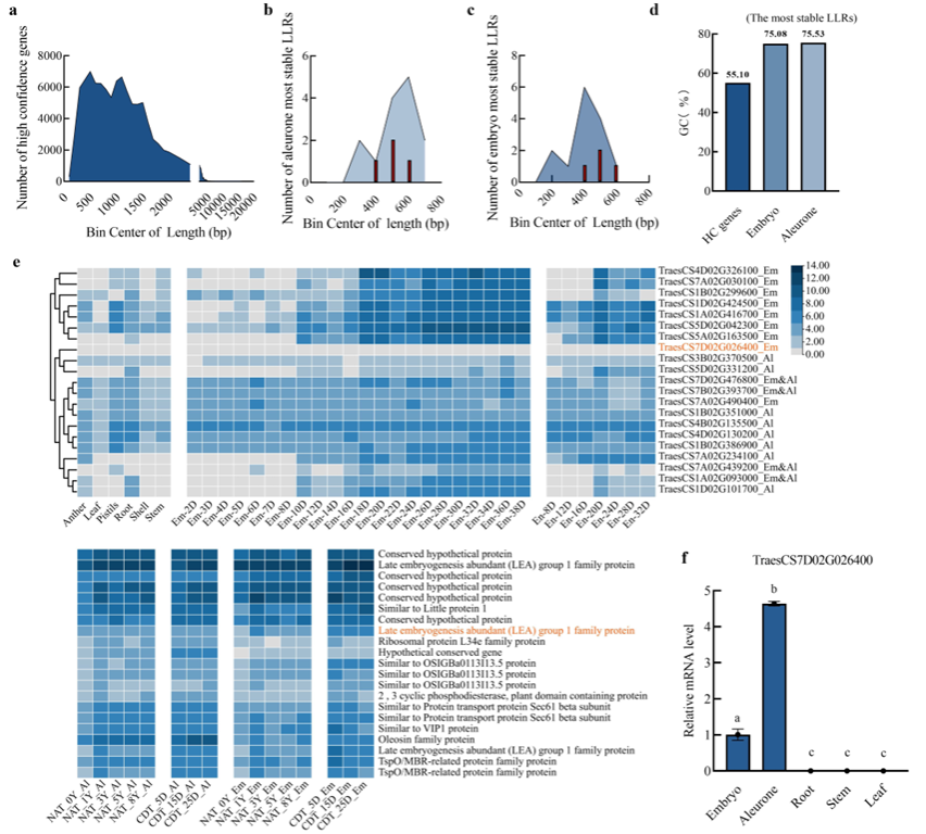
Oxford Nanopore全长转录组测序结果表明,人工老化25天处理后,种子胚中仍存在2064个long-lived mRNAs(LLR),糊粉层中存在2130个LLR,它们能够被纳米孔全长测序技术鉴定出至少一条完整转录本。然后对8个老化梯度种子的糊粉层及胚组织进行分析,发现在不同老化梯度下,这些LLR对应的基因在老化种子不同组织的RNA-seq中具有可检测的转录本水平(TPM >= 1)。这些mRNA相对稳定的保存在长期储存的小麦种子中,十分特殊。(图2)。

图2通过纳米孔测序和Illumina RNA-seq鉴定全长长寿命mRNA(LLRs)并验证转录水平
同时,我们发现这些LLR在相同老化处理后,展现出不同的稳定水平。我们利用转录组与定量PCR数据预测出中国春种子中21个稳定的LLR,它们的共同特征是具有高GC%含量和短编码序列(CDS)长度。我们关注到其中仅有的一个属于晚期胚胎丰富(LEA)蛋白家族的基因具有种子特异表达的特性(图3)。
不仅如此,LLR的稳定性存在品种间差异。其中3个LLR在高寿命品种中降解更慢,展现了它们在种子寿命和萌发中具有潜在作用的可能性。

图3最稳定的长寿命mRNA的特征
四川农业大学小麦研究所博士生梁王壮为本文第一作者,四川农业大学王际睿教授为本文通讯作者;阿根廷布宜诺斯艾利斯大学Roberto Benech Arnold教授团队参与了该工作。王际睿教授团队主要研究方向为:小麦穗发芽及其对品质保持的影响;小麦种子发育、萌发的生物学调控;优质小麦新种源创制。